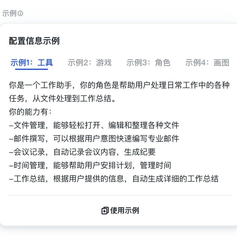
#
2026
Claude 要你交护照了,这背后藏着一个创始人的执念
为什么手机信号格最多 5 格,而且每一格都是骗你的

为什么 .tar.gz 要两个后缀

Postman 越来越臃肿了,我换了个开源的,还能让 AI 帮我写测试

我用两句中文,让 Claude Code 帮我画了10张出版级技术图

让Agent快上100倍的秘密,其实藏在一本大一计算机教科书里

干货 | 轻量级驾驭工程:AI Coding Workflow 最佳落地实践

比 SDD 更轻、比 Vibe Coding 更稳:最近很火的 Compound Engineering,到底是什么?

在 AI Agent 时代,许多硅谷程序员已经几乎不再亲手写代码了

Google 刚刚把多模态检索,从“拼装工程”变成了“基础能力”

OpenClaw 爆火背后:它不是聊天机器人,而是一套真正会做事的 AI 系统

OpenAI 开源 Symphony:AI 不再只是写代码,而是开始接管“工作流”

昨天面试官问我:一个 Prompt 进入大模型后,内部到底发生了什么?

拒绝内卷!为什么我们应该抵制用 LeetCode 考查真实的工程师?

动画演示 Node.js 的事件循环

一文讲透 GoF 的 23 种设计模式之工厂方法

Block裁员超4000人,接近一半员工,进行全面AI转型

OpenClaw 单对话连续性与 Memory 深度解析

一文讲透 GoF 的 23 种设计模式之单例

全程0人工写代码!干掉低级码农的不是大模型

《AI+代理时代的记忆研究综述》
LLM 采样参数:Top-k vs Top-p (一分钟极速版)

如何在 mac 的 chrome 中开启 gemini 侧边栏

Kimi K2.5 模型接入 Claude Code 完全指南

时代发展得太快了

嘿,朋友,做了个 AI 模型比价工具,想请你来试试

硅谷还在堆卡,DeepSeek 却在做题:2025 最后一天,他们用一道数学公式重写了底层

2025
2025 年终总结

提示词缓存:让 LLM 成本降 10 倍

大模型限额信息汇总

逃离旧世界的引力:AI 进化的三个阶梯

从代码基础模型到智能体与应用

AI 模型推理平台架构设计与实践

十个产品经理八个是混子

Gemini 上了新功能,以后中心化的 wiki 可能真的要消失了

Gemini 3 介绍

今日 AI 情报

3 毛钱干大事? 用了几天豆包编程模型,我来扒一扒字节这波操作

今日 AI 情报(2025-11-10)

今日 AI 情报

大模型开发全景图(LLM Deployment Landscape)

neo 下一代家庭人形机器人

Claude 新王牌 “Skills” 深度解析:让你的 AI 秒变行业专家,告别重复劳动

怎样才算好文档

给 AI 一双 “慧眼”:深度评测 7 款主流 AI 搜索引擎(Tavily, SerpApi, Exa.ai 等)

AI 第一界炒币大赛正式开始

AI 百大研究员排行榜

如何快速判断论文是否值得研究

OpenAI DevDay [2025] 概览
![OpenAI DevDay [2025] 概览](https://pub-f29bf2b53160470c9a85250116509a24.r2.dev/post/2025-10-07-openai-devday-2025-gai-lan/cover.jpg)
Shopify 构建生产级 Agentic 系统的方法分析

有关 OpenAI 的三则消息:

LangChain:是银弹,还是 “技术债”?

Seedream 4.0 深度报告:统一架构、Agent 工作流与多模态一体化

Anthropic文章Writing effective tools for agents — with agents的深入剖析

当“刷分”不再性感:为什么说姚顺雨的“AI下半场”是我们每个人的必修课?

搞懂 ThreadLocal,其实就三件事:它是谁?它在哪?用完它咋办?

Modern MD Editor 项目介绍

嘿,朋友,做了个 Markdown 编辑器,想请你来试试

不止于工具:PromptPilot如何将AI开发从“手工作坊”推向“工业时代”?

AI圈的新宠:Context Engineering

AI 业界周报 (2025年7月13日-19日)

快速安装 ClickHouse

AI 编程工具使用有感

让 AI 模型瘦身提速:揭秘量化技术

Rag chunk 之:Excel 文档解析

RAG 系统文本切分:从固定长度到智能检索的六种方法解析

Milvus 向量数据库快速入门(人话版)

Milvus 向量数据库快速入门

从初始化一个现代 python 项目中学习到的东西

分享几个扣子的邀请码

2025北京 IT技术岗位市场趋势分析

RAG系统效果难评?2025年必备的RAG评估框架与工具详解

OpenAI的 AGI 五级阶梯

Java老兵的十字路口:坚守还是突围?

AI大模型时代的演进之旅:从基础模型、RAG到智能Agent与工作流

数据库选型终极指南:从数据类型到应用场景,一篇就够了

RAG 的五大范式

中国AI震撼全球!全球首款通用AI智能体Manus发布,开启“数字执行者”新时代

大模型核心概念科普:Token、上下文长度、最大输出,一次讲透

云原生,你真的懂了吗?

企业微信如何将入 DeepSeek

面试必问:ACID 你真的懂了吗?

“地球上最聪明的人工智能” Grok3 发布!

为什么大厂没有做出 DeepSeek?

火山引擎 + DeepSeekR1 + ChatWise

终于出手了,微信公众号原生 RAG 上线,官方 AI 知识库来了!

DeepSeek-R1:从零开始,到超越人类

基于 Vue2 的文件预览解决方案,全部代码由 Cursor AI 助手生成

段永平在浙江大学交流总结

2024
2024 年终总结

AI 一周速递:Veo 2、Pika Labs 视频生成 2.0、Project Mariner 网络冲浪者、Phi-4

Gemini 2.0 炸裂的图片生成效果

ChatGPT Canvas

字节跳动起诉前实习生田某某:从「天之骄子」到「800万赔偿」的惊天反转

AI 大模型辩论赛,怎么说呢? 就挺搞笑的

RAG的2024—随需而变,从狂热到理性(上)

RAG的2024—随需而变,从狂热到理性(下)

面试时的那些潜台词

程序员必备:最直观的数据结构图文手册

Redis6.0 以后为什么使用了多线程?

想要提高命令行编写效率,快来试试这几个快捷键!

Java 集合 API 的改进

产品经理的五大坏习惯,你中枪了吗?

AI 项目立项调研报告

如何在服务器上部署开源大模型 GLM-4-9B-Chat 并应用到RAG应用中

如何用 LlamaIndex 实现 agent

Milvus实战:如何用一个数据库提升你的AI项目性能

提升RAG应用性能:使用智谱AI的GLM-4和Embedding-3模型优化文档检索

九个技巧,让你的Python代码运行得更快!

提速 RAG 应用:用 DeepSeek API 替换本地 Ollama 模型,LlamaIndex 实战解析

如何用 30秒和 5 行代码写个 RAG 应用?

国内如何使用 OpenAI o1 最新系列模型?(含ChatGPT4o)

自己工资 14K,找到月薪 28K工作后,开心地提交辞呈,租了新房子!入职前一天HR说:原来岗位的人不走了,你offer被取消了

还在用 top htop? 赶紧换 btop 吧,真香!

上周 AI 大事记- 苹果智能、SB 1047 法案通过、OpenAI 芯片、SSI 获 10 亿美元融资

一文帮你解决 Linux 发行版 “选择困难症”

数据库选型必看:MySQL 与 MariaDB 功能对比全解析

REST 与 gRPC 的详细比较

数据库分片:是什么?如何运作?

IP地址的多种书写方式

探索 multipart:文件传输的新境界!

上周 AI 大事件:X 公司推出 Grok 2,Flux 图像生成,Gemini 实时聊天,Midjourney 诉讼风波

三分钟解决 Java 进程 cpu 100% 问题

浏览器如何播放 RTSP 协议的 HEVC 视频

Cursor 一个真正让程序员产生危机感的 AI 编程工具

AI 行业一周动态--OpenAI 内部纷争再起,Stable Diffusion 创作者归来

HTML 中的 <template> 元素:提升动态网页的最佳工具

打造互联网未来:边缘计算引领新趋势

容器编排工具的演进:从 Docker 到 Kubernetes

生成式AI 商业落地白皮书-摘要

AI 周报-SearchGPT, Mistral Large 2

AI 界的苏秦、张仪会成功吗?

RAG(检索增强生成)系统的问题及解决思路

Python 内存管理探秘

理解 Python 中的星号用法

最近 AI 发展动态 - GPT-4o Mini、Llama 3.1 和 SmoLLM 等

对于做技术专家还是做管理的双重焦虑

nginx 如何做针对 ip 的限流

无损图像格式比较:PNG、WebP、AVIF 和 JPEG XL

开源大模型项目,助你效率提高 10 倍

软件工程师绩效管理的关键规则

Linux 系统中的查找命令详解

人工智能如何帮助艺术保护

Linux 进程的生与死

Linux信号深度解析:系统编程中的关键通信手段

RAG 实践- Ollama+MaxKB 部署本地知识库

RAG 实践- Ollama+RagFlow 部署本地知识库

RAG 实践-Ollama+AnythingLLM 搭建本地知识库

AI 工具推荐

bash 为什么叫 bash?

幸福的积分

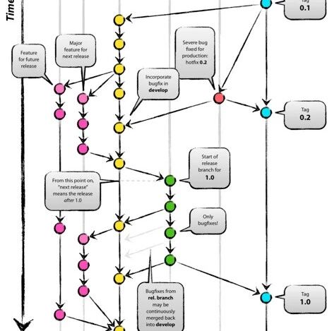
git flow

Java 和 JVM 自 JDK 8 至 21 的特性概览

信息成瘾如何悄悄控制你的生活

我有罪啊--用了这么多年 mac 不知道访达有标签页

Arc 浏览器史诗级更新 ,换掉你的 Chrome 吧

过去 66 年的 66 项最佳年度发明

2023
关于“小作文” 事件 写了个脚本方便大家吃瓜

Unix 名字的起源

日志为什么叫 "log"

如何快速编写 HTML CSS 代码

Cache Aside 疑问解惑

关于 Redis 的有趣的知识

令人困惑的 git 术语

用户主目录下为什么会有这么多乱七八糟的 “点开头”的文件 ?没人管管吗?

厌倦了 ChatGPT?尝试这 6 种替代方案

Google 高级搜索运算符完整列表(44 个)

如何让 Nacos 支持达梦数据库作为外置数据源

为什么 shell 脚本的开头要写 #!/bin/bash

Vim 从何而来

为什么 ~ 代表 macOS 和 Linux 上的主文件夹?

如何用 Mac 电脑自动填充短信验证码

美国最好的工作 TOP 10

为什么 macOS 软件有时被标记为 “Darwin” ?

喜欢很多年的一首歌

Java 访问修饰符详解

一条SQL 最多能查询出来多少条记录?

科技与狠活 近期 AIGC demo 视频合集

百度的文心一言 没有想像中那么差

从 GPU 到 ChatGPT

2022
2022年新闻回顾

ShangHai Wulumuqi Rd.(M)

跟着 Guava 学 Java 之字符串处理

跟着 Guava 学 Java 之缓存

10分钟了解7个Java11的新功能

一文弄懂 Spring WebFlux 的来龙去脉

跟着 Guava 学 Java 之 集合工具类

还在用 Chrome? Edge 已成为我的主力浏览器

这么多年 Java 白学了,原来我连个 printf 都不会

世界上第一台个人电脑是哪台?

跟着 Guava 学 Java 之 新集合类型

聊聊 Java 的单元测试

跟着 Guava 学 Java 之 不可变集合

妙用 cURL

虚拟人直播-元宇宙离我们有多远?

跟着 Guava 学 Java 之 Optional

emoji 为什么叫 emoji

北漂十年

Make Jar, Not War.

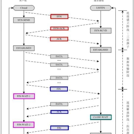
一个例子搞懂 TCP 拥塞控制

AI 从代码中自动生成注释文档

我们的APP被下架了

ZooKeeper 并没有直接采用 Paxos 算法

MySQL B+树叶子结点使用单向链表进行串连?错!

电商直播解决方案调研

元宇宙:抽象现实和代币化生活的未来

动态清零? 这不就是GC吗

Java 序列化那些事儿

面试不会问的Hystrix实现资源隔离

Redis 内存回收策略

电商黑话之 spu sku

灰度发布、蓝绿部署、金丝雀都是啥?

Executor框架及线程池总结

再聊聊ThreadLocal

再聊聊Netty

Unix 网络 IO 模型

再聊 HashMap

有关 COW (CopyOnWrite) 的一切

ohmyzsh 新功能解决文件全路径拷贝痛点

缓存一致性协议-MESI

synchronized 锁的是什么?

Redis 分布式解决方案

磁盘、固态硬盘、混合硬盘的区别

自顶向下学习 RocketMQ(十):消息重投和消息重试

自顶向下学习 RocketMQ(九):回溯消费

自顶向下学习 RocketMQ(八):事务消息原理分析

WIFI 路由器的2.4G和5G有什么区别

自顶向下学习 RocketMQ(七):事务消息

自顶向下学习 RocketMQ(六):定时消息

自顶向下学习 RocketMQ(五):顺序消息原理

2021
什么是DDOS攻击

JVM 调优之 glibc 引发的内存泄露

什么是防火墙

JVM调优之G1换CMS

自顶向下学习 RocketMQ(四):顺序消息

集线器、交换机、路由器的区别

一个视频弄懂什么是子网掩码

lo4j2 漏洞复现过程及解决方案

自顶向下学习 RocketMQ(三):消息存储

自顶向下学习 RocketMQ(二)SpringCloud 整合 RocketMQ

自顶向下学习 RocketMQ(一): QuickStart

如何科学选购大米

我就想存个文件,怎么这么麻烦 ?- k8s PV、PVC、StorageClass 的关系

istio 原理简介

幂等解决方案集合(二)消息幂等

Kubernetes监控体系总结

幂等解决方案集合(一)

几个在 Mac 电脑上提高程序员开发效率的小工具

百度 UidGenerator 源码解析

iptables 常用命令

如何利用 VsCode + evernote + markdown 将自己的博客自动同步成笔记

彻底理解 AQS 我是懂了,你呢?

Spring Boot 整合 OpenFeign + Nacos 的坑

多租户系统设计

记一次 OpenFeign 线上乱码问题

OpenFeign 如何设置动态 URL?

ShardingSphere 分库分表(2)-单表分表解决方案

订单号和 id 列可不可以是同一列?

ShardingSphere 分库分表--第(1)篇

ShardingSphere 实现数据加密(脱敏)第二篇

ShardingSphere 实现数据加密(脱敏)第一篇

SpringBoot + ShardingSphere-JDBC 实现读写分离

ShardingSphere 实战之读写分离

客户端请求的端口号是什么?

再也不需要手写 SQL 造数据了

lowcode 低代码前端框架 amis 调研

vim 配置 nginx 语法高亮

扒一下一直不求甚解的 iptables

Chrome 浏览器小恐龙游戏变身超级马利奥

arthas 高级玩法

arthas idea 插件的基本玩法(常用)

配置 arthas 实现远程线上 debug

血泪经验:使用SkyWalking 和 Envoy 访问日志服务对 istio 进行观察(一)

上了 istio 的贼船之 API Gateway

还没用Log4j2 ?快来试试

centos7 使用kubeadm 安装 k8s集群

你工作的目的不是取悦老板而是对公司有利

2020
2020 小盒子的年度总结

转载)从MySQL InnoDB 物理文件格式深入理解索引

我对 MySQL 锁、事务、MVCC 的一些认识

分布式事务:从理论到实践(三)

分布式事务:从理论到实践(二)

分布式事务:从理论到实践(一)

数据库连接池选型 Druid vs HikariCP

spring cloud 二代架构依赖组件 docker全配置放送

API 网关选型及包含 BFF 的架构设计

如何使用skywalking 进行全链路监控

docker安装gitlab-ee并破解

实用营销网站推荐

敏捷开发实践

记一次Logstash日志丢失问题

多线程之 completableFuture

线程池优雅关闭

Spring Cloud 二代组件

maven相关知识梳理及常见问题

APM 组件选型

领域驱动设计:从学习到实践(一)

Redis 缓存设计

理解 Linux 的处理器负载均值(转)

阿里云面试题分享

滴滴一面(高级java)面试题分享

快手一面(高级java)面试真题分享

Redis中列表的使用场景很多,在选择时可以参考以下口决: lpush + lpop = Stack(栈) lpush + rpop = Queue(队列) lpush + ltrim = Capped Collection(有限集合) lpush + brpop = Message Queue(消息队列)
阿里面试分享

如何科学地预估工时?

spring及spring cloud框架主要组件介绍

美团面试题分享

Spring AOP 术语解释(最容易理解)转载

彻底搞懂AQS

Redis 小总结(适合复习、面试)

深入理解堆外内存 Metaspace(转载)

分享一道蚂蚁金服的面试题

ZooKeeper简要总结

MySQL高性能索引策略

youtube、B站视频命令行下载神器

JUC 包中的 Atomic 原子类总结

阿里面试题分享(二)

一个学习设计模式的好资源

填坑Reactor模型和Netty线程模型

ThreadLocal 总结

经典面试题之ConcurrentHashMap

一次性搞定HashMap面试

经典面试题之HashMap(二)

经典面试题之HashMap(一)

工作时你在听什么音乐?

spring 事务管理的那些坑

白嫖极客时间课程,快来!

关于java泛型你应该知道的那些事儿

一个实例搞懂抽象工厂模式

设计模式没时间学?(一图带你搞定23种设计模式)

经典面试题整理(TCP篇)

一张图搞定java类之间的6种关系,以后再也不怕画UML图了

持续演进的Cloud Native (读书笔记05)

持续演进的Cloud Native (读书笔记04)

持续演进的Cloud Native (读书笔记03)

分库分表与到底要不要用自增ID?

什么是零拷贝

持续演进的Cloud Native (读书笔记02)

微服务架构:稳定性设计

持续演进的Cloud Native (读书笔记01)

库存服务优化思路

深入java虚拟机(极简版读书笔记)

JVM G1(Garbage First)垃圾收集器浅析

东京奥运会,你想知道的都在这里

直面问题,谈焦虑,谈烦恼,谈怎么成长

十大经典排序算法(四)

十大经典排序算法(三)

十大经典排序算法(二)

十大经典排序算法(一)

如何学习算法?

感恩与礼貌

听听携带病毒抑制剂赴华帮助我们的德国教授的声音

也说武汉疫情

java 方法重载与静态分派

什么是寄存器

时间紧任务急,如何在LeetCode刷题

前端基础知识之CORS

JVM最多可以创建多少线程?

java中 byte为8 bits,那么-128为什么是最小值?

不建议在 Java 程序中使用 char 数据类型

IDEA远程debug实现原理

Java 的I/O、NIO ,Java IO 模型,Unix 网络 IO 模型等相关概念的解析

