
Cloud Naive 定义
如果非要给Cloud Native下一个定义,那么我认为,Cloud Native是一系列架构、研发流程、团队文化的最佳实践集合,以此支撑更快的创新速度、极致的用户体验、稳定可靠的用户服务、高效的研发效率。
Cloud Native 组成
观察任何一个企业都可以从三个角度出发,这三个角度分别是技术、流程、文化,三个方面都做好才能成为伟大的企业。Cloud Native也一样,需要从架构、研发流程、团队文化三个角度来实现,三者需要相互配合,缺一不可。Cloud Native的组成,如图

从架构的角度来讲,Cloud Native是以云和微服务架构为基础构建系统的,这里的云并不一定是公有云,也可以是私有云、混合云,云包含了敏捷基础设施及公共基础服务。除此之外,还需要考虑架构的质量属性。下图为Cloud Native架构的组成

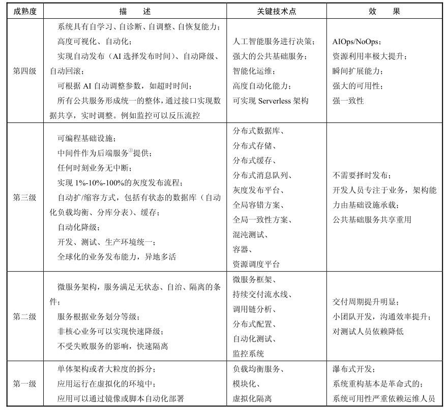
Cloud Native成熟度模型

Cloud Native 原则
为失败设计原则
从架构的角度讲,为失败设计同样重要,因为失败是不可避免的,我们希望失败的结果是我们预料到的,是经过设计的。
因为失败是不可避免的,所以设计目标是预测并解决这些故障。
不变性原则
实现不变性原则的前提是,基础设施中的每个服务、组件都可以自动安装、部署,不需要人工干预。每个服务或组件在安装、部署完成后将不会发生更改,如果要更改,则丢弃老的服务或组件并部署一个新的服务或组件。替换的速度远远快于修复的速度。
标准化原则
如果我们都采用相同的微服务框架,那么服务之间的调用将变得非常容易。而且,团队间发生人员流动,也不再会因为换了一种框架而需要漫长的熟悉时间。当所有的日志打印都遵循某种标准的时候,对于排除故障,日志分析将非常重要。
独立自主和标准化是一对互斥的原则,独立代表的是灵活、创新,而标准则代表效率、稳定,两者需要权衡。所谓独立自主是在一定的标准下实现的
速度优先原则
- 效率更像一种“节流”方法,而速度是接近于“开源”的一种手段。当速度和效率发生冲突时,速度优先。
简化设计原则
- 越是基础的服务,越需要稳定,越需要简化设计、简化运维。简化设计也是Amazon和Netflix的软件设计原则。
自动化驱动原则
- 任何重复性的工作都应该自动化,只有真正拥抱自动化的时候,才能做到持续发布,才能做到更好的用户体验。
演进式设计原则
- 架构是持续演进的,并非一蹴而就的。单凭设计阶段很难达到理想的目标,需要不断锤炼。初级阶段应该采用尽可能简单的架构,因为初级阶段对需求、规模等都不是十分确定,可以采用快速迭代的方式进行架构演进。很多互联网公司都强调架构演

关注公众号 获取更多精彩内容
