TCP、UDP区别?
| UDP | TCP | |
是否连接 | 无连接 | 面向连接 |
是否可靠 | 不可靠传输,不使用流量控制和拥塞控制 | 可靠传输,使用流量控制和拥塞控制 |
连接对象个数 | 支持一对一,一对多,多对一和多对多交互通信 | 只能是一对一通信 |
传输方式 | 面向报文 | 面向字节流 |
首部开销 | 首部开销小,仅8字节 | 首部最小20字节,最大60字节 |
适用场景 | 适用于实时应用(IP电话、视频会议、直播等) | 适用于要求可靠传输的应用,例如文件传输 |
TCP要求系统资源较多,UDP较少
TCP向上层提供面向连接的可靠服务 ,UDP向上层提供无连接不可靠服务。
虽然 UDP 并没有 TCP 传输来的准确,但是也能在很多实时性要求高的地方有所作为
对数据准确性要求高,速度可以相对较慢的,可以选用TCP
TCP实现可靠传输的方法?
确认和重传:接收方收到报文就会确认,发送方发送一段时间后没有收到确认就重传。
数据校验:TCP报文头有校验和,用于校验报文是否损坏
数据合理分片和排序:tcp会按MTU合理分片,接收方会缓存未按序到达的数据,重新排序后再交给应用层。而UDP:IP数据报大于1500字节,大于MTU。这个时候发送方的IP层就需要分片,把数据报分成若干片,是的每一片都小于MTU。而接收方IP层则需要进行数据报的重组。由于UDP的特性,某一片数据丢失时,接收方便无法重组数据报,导致丢弃整个UDP数据报。
流量控制:当接收方来不及处理发送方的数据,通过滑动窗口,能提示发送方降低发送的速率,防止包丢失
拥塞控制:当网络拥塞时,通过拥塞窗口,减少数据的发送。
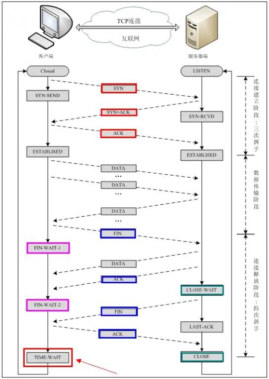
解释下三次握手、四次挥手
这个资料可太多了,直接上图吧

三次握手过程:


四次挥手过程:

为什么要三次握手?两次不行吗?
如客户端发出连接请求,但因连接请求报文丢失而未收到确认,于是客户端再重传一次连接请求。后来收到了确认,建立了连接。数据传输完毕后,就释放了连接,客户端共发出了两个连接请求报文段,其中第一个丢失,第二个到达了服务端,但是第一个丢失的报文段只是在某些网络结点长时间滞留了,延误到连接释放以后的某个时间才到达服务端,此时服务端误认为客户端又发出一次新的连接请求,于是就向客户端发出确认报文段,同意建立连接,不采用三次握手,只要服务端发出确认,就建立新的连接了,此时客户端忽略服务端发来的确认,也不发送数据,**则服务端一致等待客户端发送数据,浪费资源。**
挥手为什么需要四次?
关闭连接时,当服务端收到FIN报文时,很可能并不会立即关闭SOCKET,所以只能先回复一个ACK报文,告诉客户端,"你发的FIN报文我收到了"。只有等到我服务端所有的报文都发送完了,我才能发送FIN报文。故需要四次挥手。
四次挥手释放连接时,为什么要等待2MSL?
为了保证客户端发送的最后一个ACK报文段能够到达服务器。因为这个ACK有可能丢失,从而导致处在LAST-ACK状态的服务器收不到对FIN-ACK的确认报文。服务器会超时重传这个FIN-ACK,接着客户端再重传一次确认,重新启动时间等待计时器。最后客户端和服务器都能正常的关闭。假设客户端不等待2MSL,而是在发送完ACK之后直接释放关闭,一但这个ACK丢失的话,服务器就无法正常的进入关闭连接状态。
防止“已失效的连接请求报文段”出现在本连接中。客户端在发送完最后一个ACK报文段后,再经过2MSL,就可以使本连接持续的时间内所产生的所有报文段都从网络中消失,使下一个新的连接中不会出现这种旧的连接请求报文段。
SYN攻击是什么?
SYN攻击就是Client在短时间内伪造大量不存在的IP地址,并向Server不断地发送SYN包,Server则回复确认包,并等待Client确认,由于源地址不存在,因此Server需要不断重发直至超时,这些伪造的SYN包将长时间占用未连接队列,导致正常的SYN请求因为队列满而被丢弃,从而引起网络拥塞甚至系统瘫痪。SYN 攻击是一种典型的 DoS/DDoS 攻击。
参考 :

关注公众号 获取更多精彩内容
