
AQS
AQS 核心思想是,如果被请求的共享资源空闲,则将当前请求资源的线程设置为有效的工作线程,并且将共享资源设置为锁定状态。如果被请求的共享资源被占用,那么就需要一套线程阻塞等待以及被唤醒时锁分配的机制,这个机制 AQS 是用 CLH 队列锁实现的,即将暂时获取不到锁的线程加入到队列中。
AQS定义了两种资源获取方式:独占(只有一个线程能访问执行,又根据是否按队列的顺序分为公平锁和非公平锁,如ReentrantLock) 和共享(多个线程可同时访问执行,如Semaphore/CountDownLatch,Semaphore、CountDownLatCh、 CyclicBarrier )。ReentrantReadWriteLock 可以看成是组合式,允许多个线程同时对某一资源进行读。
AQS底层使用了模板方法模式, 自定义同步器在实现时只需要实现共享资源 state 的获取与释放方式即可,至于具体线程等待队列的维护(如获取资源失败入队/唤醒出队等),AQS已经在上层已经帮我们实现好了。
同步器的可重写方法

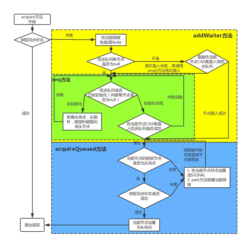
同步器的模板方法

AQS框架:

AQS模型如下图:

双向链表中,第一个节点为虚节点,其实并不存储任何信息,只是占位。真正的第一个有数据的节点,是在第二个节点开始的。

AQS state字段(int类型,32位),该字段用来描述有多少线程持有锁。
在独享锁中这个值通常是0或者1(如果是重入锁的话state值就是重入的次数),在共享锁中state就是持有锁的数量.
我们发现在ReentrantLock虽然有公平锁和非公平锁两种,但是它们添加的都是独享锁。根据源码所示,当某一个线程调用lock方法获取锁时,如果同步资源没有被其他线程锁住,那么当前线程在使用CAS更新state成功后就会成功抢占该资源。而如果公共资源被占用且不是被当前线程占用,那么就会加锁失败。所以可以确定ReentrantLock无论读操作还是写操作,添加的锁都是都是独享锁。
ReentrantReadWriteLock
在ReentrantReadWriteLock中有读、写两把锁,所以需要在一个整型变量state上分别描述读锁和写锁的数量(或者也可以叫状态)。于是将state变量“按位切割”切分成了两个部分,高16位表示读锁状态(读锁个数),低16位表示写锁状态(写锁个数)
获取写锁源码:
1/**
2 * 获取写锁
3 Acquires the write lock.
4 * 如果此时没有任何线程持有写锁或者读锁,那么当前线程执行CAS操作更新status,
5 * 若更新成功,则设置读锁重入次数为1,并立即返回
6 * <p>Acquires the write lock if neither the read nor write lock
7 * are held by another thread
8 * and returns immediately, setting the write lock hold count to
9 * one.
10 * 如果当前线程已经持有该写锁,那么将写锁持有次数设置为1,并立即返回
11 * <p>If the current thread already holds the write lock then the
12 * hold count is incremented by one and the method returns
13 * immediately.
14 * 如果该锁已经被另外一个线程持有,那么停止该线程的CPU调度并进入休眠状态,
15 * 直到该写锁被释放,且成功将写锁持有次数设置为1才表示获取写锁成功
16 * <p>If the lock is held by another thread then the current
17 * thread becomes disabled for thread scheduling purposes and
18 * lies dormant until the write lock has been acquired, at which
19 * time the write lock hold count is set to one.
20 */
21 public void lock() {
22 sync.acquire(1);
23 }
24/**
25 * 该方法为以独占模式获取锁,忽略中断
26 * 如果调用一次该“tryAcquire”方法更新status成功,则直接返回,代表抢锁成功
27 * 否则,将会进入同步队列等待,不断执行“tryAcquire”方法尝试CAS更新status状态,直到成功抢到锁
28 * 其中“tryAcquire”方法在NonfairSync(公平锁)中和FairSync(非公平锁)中都有各自的实现
29 *
30 * Acquires in exclusive mode, ignoring interrupts. Implemented
31 * by invoking at least once {@link #tryAcquire},
32 * returning on success. Otherwise the thread is queued, possibly
33 * repeatedly blocking and unblocking, invoking {@link
34 * #tryAcquire} until success. This method can be used
35 * to implement method {@link Lock#lock}.
36 *
37 * @param arg the acquire argument. This value is conveyed to
38 * {@link #tryAcquire} but is otherwise uninterpreted and
39 * can represent anything you like.
40 */
41 public final void acquire(int arg) {
42 if (!tryAcquire(arg) &&
43 acquireQueued(addWaiter(Node.EXCLUSIVE), arg))
44 selfInterrupt();
45 }
46 protected final boolean tryAcquire(int acquires) {
47 /*
48 * Walkthrough:
49 * 1、如果读写锁的计数不为0,且持有锁的线程不是当前线程,则返回false
50 * 1. If read count nonzero or write count nonzero
51 * and owner is a different thread, fail.
52 * 2、如果持有锁的计数不为0且计数总数超过限定的最大值,也返回false
53 * 2. If count would saturate, fail. (This can only
54 * happen if count is already nonzero.)
55 * 3、如果该锁是可重入或该线程在队列中的策略是允许它尝试抢锁,那么该线程就能获取锁
56 * 3. Otherwise, this thread is eligible for lock if
57 * it is either a reentrant acquire or
58 * queue policy allows it. If so, update state
59 * and set owner.
60 */
61 Thread current = Thread.currentThread();
62 //获取读写锁的状态
63 int c = getState();
64 //获取该写锁重入的次数
65 int w = exclusiveCount(c);
66 //如果读写锁状态不为0,说明已经有其他线程获取了读锁或写锁
67 if (c != 0) {
68 //如果写锁重入次数为0,说明有线程获取到读锁,根据“读写锁互斥”原则,返回false
69 //或者如果写锁重入次数不为0,且获取写锁的线程不是当前线程,根据"写锁独占"原则,返回false
70 // (Note: if c != 0 and w == 0 then shared count != 0)
71 if (w == 0 || current != getExclusiveOwnerThread())
72 return false;
73 //如果写锁可重入次数超过最大次数(65535),则抛异常
74 if (w + exclusiveCount(acquires) > MAX_COUNT)
75 throw new Error("Maximum lock count exceeded");
76 //到这里说明该线程是重入写锁,更新重入写锁的计数(+1),返回true
77 // Reentrant acquire
78 setState(c + acquires);
79 return true;
80 }
81 //如果读写锁状态为0,说明读锁和写锁都没有被获取,会走下面两个分支:
82 //如果要阻塞或者执行CAS操作更新读写锁的状态失败,则返回false
83 //如果不需要阻塞且CAS操作成功,则当前线程成功拿到锁,设置锁的owner为当前线程,返回true
84 if (writerShouldBlock() ||
85 !compareAndSetState(c, c + acquires))
86 return false;
87 setExclusiveOwnerThread(current);
88 return true;
89 }
释放写锁源码:
1/*
2 * Note that tryRelease and tryAcquire can be called by
3 * Conditions. So it is possible that their arguments contain
4 * both read and write holds that are all released during a
5 * condition wait and re-established in tryAcquire.
6 */
7 protected final boolean tryRelease(int releases) {
8 //若锁的持有者不是当前线程,抛出异常
9 if (!isHeldExclusively())
10 throw new IllegalMonitorStateException();
11 //写锁的可重入计数减掉releases个
12 int nextc = getState() - releases;
13 //如果写锁重入计数为0了,则说明写锁被释放了
14 boolean free = exclusiveCount(nextc) == 0;
15 if (free)
16 //若写锁被释放,则将锁的持有者设置为null,进行GC
17 setExclusiveOwnerThread(null);
18 //更新写锁的重入计数
19 setState(nextc);
20 return free;
21 }
获取读锁源码:
1/**
2 * 获取读锁
3 * Acquires the read lock.
4 * 如果写锁未被其他线程持有,执行CAS操作更新status值,获取读锁后立即返回
5 * <p>Acquires the read lock if the write lock is not held by
6 * another thread and returns immediately.
7 *
8 * 如果写锁被其他线程持有,那么停止该线程的CPU调度并进入休眠状态,直到该读锁被释放
9 * <p>If the write lock is held by another thread then
10 * the current thread becomes disabled for thread scheduling
11 * purposes and lies dormant until the read lock has been acquired.
12 */
13 public void lock() {
14 sync.acquireShared(1);
15 }
16 /**
17 * 该方法为以共享模式获取读锁,忽略中断
18 * 如果调用一次该“tryAcquireShared”方法更新status成功,则直接返回,代表抢锁成功
19 * 否则,将会进入同步队列等待,不断执行“tryAcquireShared”方法尝试CAS更新status状态,直到成功抢到锁
20 * 其中“tryAcquireShared”方法在NonfairSync(公平锁)中和FairSync(非公平锁)中都有各自的实现
21 * (看这注释是不是和写锁很对称)
22 * Acquires in shared mode, ignoring interrupts. Implemented by
23 * first invoking at least once {@link #tryAcquireShared},
24 * returning on success. Otherwise the thread is queued, possibly
25 * repeatedly blocking and unblocking, invoking {@link
26 * #tryAcquireShared} until success.
27 *
28 * @param arg the acquire argument. This value is conveyed to
29 * {@link #tryAcquireShared} but is otherwise uninterpreted
30 * and can represent anything you like.
31 */
32 public final void acquireShared(int arg) {
33 if (tryAcquireShared(arg) < 0)
34 doAcquireShared(arg);
35 }
36 protected final int tryAcquireShared(int unused) {
37 /*
38 * Walkthrough:
39 * 1、如果已经有其他线程获取到了写锁,根据“读写互斥”原则,抢锁失败,返回-1
40 * 1.If write lock held by another thread, fail.
41 * 2、如果该线程本身持有写锁,那么看一下是否要readerShouldBlock,如果不需要阻塞,
42 * 则执行CAS操作更新state和重入计数。
43 * 这里要注意的是,上面的步骤不检查是否可重入(因为读锁属于共享锁,天生支持可重入)
44 * 2. Otherwise, this thread is eligible for
45 * lock wrt state, so ask if it should block
46 * because of queue policy. If not, try
47 * to grant by CASing state and updating count.
48 * Note that step does not check for reentrant
49 * acquires, which is postponed to full version
50 * to avoid having to check hold count in
51 * the more typical non-reentrant case.
52 * 3、如果因为CAS更新status失败或者重入计数超过最大值导致步骤2执行失败
53 * 那就进入到fullTryAcquireShared方法进行死循环,直到抢锁成功
54 * 3. If step 2 fails either because thread
55 * apparently not eligible or CAS fails or count
56 * saturated, chain to version with full retry loop.
57 */
58
59 //当前尝试获取读锁的线程
60 Thread current = Thread.currentThread();
61 //获取该读写锁状态
62 int c = getState();
63 //如果有线程获取到了写锁 ,且获取写锁的不是当前线程则返回失败
64 if (exclusiveCount(c) != 0 &&
65 getExclusiveOwnerThread() != current)
66 return -1;
67 //获取读锁的重入计数
68 int r = sharedCount(c);
69 //如果读线程不应该被阻塞,且重入计数小于最大值,且CAS执行读锁重入计数+1成功,则执行线程重入的计数加1操作,返回成功
70 if (!readerShouldBlock() &&
71 r < MAX_COUNT &&
72 compareAndSetState(c, c + SHARED_UNIT)) {
73 //如果还未有线程获取到读锁,则将firstReader设置为当前线程,firstReaderHoldCount设置为1
74 if (r == 0) {
75 firstReader = current;
76 firstReaderHoldCount = 1;
77 } else if (firstReader == current) {
78 //如果firstReader是当前线程,则将firstReader的重入计数变量firstReaderHoldCount加1
79 firstReaderHoldCount++;
80 } else {
81 //否则说明有至少两个线程共享读锁,获取共享锁重入计数器HoldCounter
82 //从HoldCounter中拿到当前线程的线程变量cachedHoldCounter,将此线程的重入计数count加1
83 HoldCounter rh = cachedHoldCounter;
84 if (rh == null || rh.tid != getThreadId(current))
85 cachedHoldCounter = rh = readHolds.get();
86 else if (rh.count == 0)
87 readHolds.set(rh);
88 rh.count++;
89 }
90 return 1;
91 }
92 //如果上面的if条件有一个都不满足,则进入到这个方法里进行死循环重新获取
93 return fullTryAcquireShared(current);
94 }
95 /**
96 * 用于处理CAS操作state失败和tryAcquireShared中未执行获取可重入锁动作的full方法(补偿方法?)
97 * Full version of acquire for reads, that handles CAS misses
98 * and reentrant reads not dealt with in tryAcquireShared.
99 */
100 final int fullTryAcquireShared(Thread current) {
101 /*
102 * 此代码与tryAcquireShared中的代码有部分相似的地方,
103 * 但总体上更简单,因为不会使tryAcquireShared与重试和延迟读取保持计数之间的复杂判断
104 * This code is in part redundant with that in
105 * tryAcquireShared but is simpler overall by not
106 * complicating tryAcquireShared with interactions between
107 * retries and lazily reading hold counts.
108 */
109 HoldCounter rh = null;
110 //死循环
111 for (;;) {
112 //获取读写锁状态
113 int c = getState();
114 //如果有线程获取到了写锁
115 if (exclusiveCount(c) != 0) {
116 //如果获取写锁的线程不是当前线程,返回失败
117 if (getExclusiveOwnerThread() != current)
118 return -1;
119 // else we hold the exclusive lock; blocking here
120 // would cause deadlock.
121 } else if (readerShouldBlock()) {//如果没有线程获取到写锁,且读线程要阻塞
122 // Make sure we're not acquiring read lock reentrantly
123 //如果当前线程为第一个获取到读锁的线程
124 if (firstReader == current) {
125 // assert firstReaderHoldCount > 0;
126 } else { //如果当前线程不是第一个获取到读锁的线程(也就是说至少有有一个线程获取到了读锁)
127 //
128 if (rh == null) {
129 rh = cachedHoldCounter;
130 if (rh == null || rh.tid != getThreadId(current)) {
131 rh = readHolds.get();
132 if (rh.count == 0)
133 readHolds.remove();
134 }
135 }
136 if (rh.count == 0)
137 return -1;
138 }
139 }
140 /**
141 *下面是既没有线程获取写锁,当前线程又不需要阻塞的情况
142 */
143 //重入次数等于最大重入次数,抛异常
144 if (sharedCount(c) == MAX_COUNT)
145 throw new Error("Maximum lock count exceeded");
146 //如果执行CAS操作成功将读写锁的重入计数加1,则对当前持有这个共享读锁的线程的重入计数加1,然后返回成功
147 if (compareAndSetState(c, c + SHARED_UNIT)) {
148 if (sharedCount(c) == 0) {
149 firstReader = current;
150 firstReaderHoldCount = 1;
151 } else if (firstReader == current) {
152 firstReaderHoldCount++;
153 } else {
154 if (rh == null)
155 rh = cachedHoldCounter;
156 if (rh == null || rh.tid != getThreadId(current))
157 rh = readHolds.get();
158 else if (rh.count == 0)
159 readHolds.set(rh);
160 rh.count++;
161 cachedHoldCounter = rh; // cache for release
162 }
163 return 1;
164 }
165 }
166 }
167
168```java
169
170释放读锁源码:
171
172```java
173/**
174 * Releases in shared mode. Implemented by unblocking one or more
175 * threads if {@link #tryReleaseShared} returns true.
176 *
177 * @param arg the release argument. This value is conveyed to
178 * {@link #tryReleaseShared} but is otherwise uninterpreted
179 * and can represent anything you like.
180 * @return the value returned from {@link #tryReleaseShared}
181 */
182public final boolean releaseShared(int arg) {
183 if (tryReleaseShared(arg)) {//尝试释放一次共享锁计数
184 doReleaseShared();//真正释放锁
185 return true;
186 }
187 return false;
188}
189/**
190 *此方法表示读锁线程释放锁。
191 *首先判断当前线程是否为第一个读线程firstReader,
192 *若是,则判断第一个读线程占有的资源数firstReaderHoldCount是否为1,
193 若是,则设置第一个读线程firstReader为空,否则,将第一个读线程占有的资源数firstReaderHoldCount减1;
194 若当前线程不是第一个读线程,
195 那么首先会获取缓存计数器(上一个读锁线程对应的计数器 ),
196 若计数器为空或者tid不等于当前线程的tid值,则获取当前线程的计数器,
197 如果计数器的计数count小于等于1,则移除当前线程对应的计数器,
198 如果计数器的计数count小于等于0,则抛出异常,之后再减少计数即可。
199 无论何种情况,都会进入死循环,该循环可以确保成功设置状态state
200 */
201protected final boolean tryReleaseShared(int unused) {
202 // 获取当前线程
203 Thread current = Thread.currentThread();
204 if (firstReader == current) { // 当前线程为第一个读线程
205 // assert firstReaderHoldCount > 0;
206 if (firstReaderHoldCount == 1) // 读线程占用的资源数为1
207 firstReader = null;
208 else // 减少占用的资源
209 firstReaderHoldCount--;
210 } else { // 当前线程不为第一个读线程
211 // 获取缓存的计数器
212 HoldCounter rh = cachedHoldCounter;
213 if (rh == null || rh.tid != getThreadId(current)) // 计数器为空或者计数器的tid不为当前正在运行的线程的tid
214 // 获取当前线程对应的计数器
215 rh = readHolds.get();
216 // 获取计数
217 int count = rh.count;
218 if (count <= 1) { // 计数小于等于1
219 // 移除
220 readHolds.remove();
221 if (count <= 0) // 计数小于等于0,抛出异常
222 throw unmatchedUnlockException();
223 }
224 // 减少计数
225 --rh.count;
226 }
227 for (;;) { // 死循环
228 // 获取状态
229 int c = getState();
230 // 获取状态
231 int nextc = c - SHARED_UNIT;
232 if (compareAndSetState(c, nextc)) // 比较并进行设置
233 // Releasing the read lock has no effect on readers,
234 // but it may allow waiting writers to proceed if
235 // both read and write locks are now free.
236 return nextc == 0;
237 }
238 }
239 /**真正释放锁
240 * Release action for shared mode -- signals successor and ensures
241 * propagation. (Note: For exclusive mode, release just amounts
242 * to calling unparkSuccessor of head if it needs signal.)
243 */
244private void doReleaseShared() {
245 /*
246 * Ensure that a release propagates, even if there are other
247 * in-progress acquires/releases. This proceeds in the usual
248 * way of trying to unparkSuccessor of head if it needs
249 * signal. But if it does not, status is set to PROPAGATE to
250 * ensure that upon release, propagation continues.
251 * Additionally, we must loop in case a new node is added
252 * while we are doing this. Also, unlike other uses of
253 * unparkSuccessor, we need to know if CAS to reset status
254 * fails, if so rechecking.
255 */
256 for (;;) {
257 Node h = head;
258 if (h != null && h != tail) {
259 int ws = h.waitStatus;
260 if (ws == Node.SIGNAL) {
261 if (!compareAndSetWaitStatus(h, Node.SIGNAL, 0))
262 continue; // loop to recheck cases
263 unparkSuccessor(h);
264 }
265 else if (ws == 0 &&
266 !compareAndSetWaitStatus(h, 0, Node.PROPAGATE))
267 continue; // loop on failed CAS
268 }
269 if (h == head) // loop if head changed
270 break;
271 }
272 }
273
274```java
275
276**对同一个线程来说(可重入),在线程持有读锁的情况下,该线程不能取得写锁****(因为获取写锁的时候,如果发现当前的读锁被占用,就马上获取失败,不管读锁是不是被当前线程持有)。**
277
278**对同一个线程来说(可重入),在线程持有写锁的情况下,该线程可以继续获取读锁****(获取读锁时如果发现写锁被占用,只有写锁没有被当前线程占用的情况才会获取失败)。**
279
280**• 读锁使用的是共享锁,多个读锁可以一起获取锁,互相不会影响,即读读不互斥;**
281
282**• 读写、写读和写写是会互斥的(****多线程情况****),前者占有着锁,后者需要进入AQS队列中排队;**
283
284**• 多个连续的读线程是一个接着一个被唤醒的,而不是一次性唤醒所有读线程;**
285
286**• 只有多个读锁都完全释放了才会唤醒下一个写线程;**
287
288**• 只有写锁完全释放了才会唤醒下一个等待者,这个等待者有可能是读线程,也可能是写线程;**
289
290**• 读写所允许同一时刻被多个读线程访问,但是在写线程访问时,所有的读线程和其他的写线程都会被阻塞。**
291
292**• 读写锁保证了写操作对后续的读操作的可见性**
293
294**• 锁降级:遵循获取写锁,获取读锁再释放写锁的次序,写锁能够降级为读锁**
295
296锁降级指的是写锁降级成为读锁。如果当前线程拥有写锁,然后将其释放,最后再获取读锁,这种分段完成的过程不能称之为锁降级。锁降级是指把持住(当前拥有的)写锁,再获取到读锁,随后释放(先前拥有的)写锁的过程。
297
298```cs
299public void processData() {
300 readLock.lock();
301 if (!update) {
302 // 必须先释放读锁
303 readLock.unlock();
304 // 锁降级从写锁获取到开始
305 writeLock.lock();
306 try {
307 if (!update) {
308 // 准备数据的流程(略)
309 update = true;
310 }
311 readLock.lock();
312 } finally {
313 writeLock.unlock();
314 }// 锁降级完成,写锁降级为读锁
315 }
316 try {// 使用数据的流程(略)
317 } finally {
318 readLock.unlock();
319 }
320 }
参考
https://tech.meituan.com/2019/12/05/aqs-theory-and-apply.html
https://www.cnblogs.com/chengxiao/archive/2017/07/24/7141160.html

关注公众号 获取更多精彩内容
