一 什么是 git flow
就像代码需要代码规范一样,代码管理同样需要一个清晰的流程和规范。Git 作为一个源码管理系统,不可避免涉及到多人协作。协作必须有一个规范的工作流程,让大家有效地合作,使得项目井井有条地发展下去。“工作流程"在英语里,叫做"workflow"或者"flow”,原意是水流,比喻项目像水流那样,顺畅、自然地向前流动,不会发生冲击、对撞、甚至漩涡。
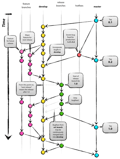
Gitflow 工作流定义了一个围绕项目发布的严格分支模型。 下图能说明整个流程,该模式来自 Nvie

解释上图
- master 默认分支,只能用来包括产品代码(线上生产环境代码),不许提交,只能合并。
- develop 最新的开发状态 ,是你进行任何新的开发的基础分支。当你开始一个新的功能分支时,它将是_开发_的基础。另外,该分支也汇集所有已经完成的功能,并等待被整合到 master 分支中。develop 上的代码总是从 feature 上合并过来的。不许提交,只能合并。
- master develop 这两个分支被称作为 长期分支。它们会存活在项目的整个生命周期中,而其他的分支,例如针对功能的分支,针对发行的分支,仅仅只是临时存在的
- feature 开发新功能的分支,基于 develop, 完成后 merge 回 develop
- release: 准备要发布版本的分支,用来修复 bug. 基于 develop, 完成后 merge 回 develop 和 master
- hotfix: 修复 master 上的问题,等不及 release 版本就必须马上上线。基于 master, 完成后 merge 回 master 和 develop
- hotfix 分支是基于 “master” 分支。 这也是和 release 分支最明显的区别,release 分支都是基于 “develop” 分支的
二 为什么要使用 git flow
- 虽然大多数团队已由 svn 切换到 git,但代码控制方式仍然是“集中式”的,没有发挥 git 的强大功能。
- 在团队开发中使用版本控制系统时,商定一个统一的工作流程是至关重要的 ,git flow 有着清晰的流程和规范。
- 简单并可定义适合各自团队的 flow
三 如何使用
初始分支,所有在 Master 分支上的 Commit 应该 Tag,目前只有 master 角色可提交,其它角色提交不了,被保护了

Feature 分支 Feature 分支做完后,必须合并回 Develop 分支,合并完分支后一般会删点这个 Feature 分支,但是我们也可以保留

Release 分支 Release 分支基于 Develop 分支创建,打完 Release 分之后,我们可以在这个 Release 分支上测试,修改 Bug 等。同时,其它开发人员可以基于开发新的 Feature (记住:一旦打了 Release 分支之后不要从 Develop 分支上合并新的改动到 Release 分支) 发布 Release 分支时,合并 Release 到 Master 和 Develop, 同时在 Master 分支上打个 Tag 记住 Release 版本号,然后可以删除 Release 分支了。

维护分支 Hotfix hotfix 分支基于 Master 分支创建,开发完后需要合并回 Master 和 Develop 分支,同时在 Master 上打一个 tag

四 命令规范
| | | |
| 分支名称 | 规则 | 示例 | 说明 |
| master | |||
| master | 默认不可变 | ||
| develop | |||
| develop | 默认不可变 | ||
| feature | feature_* | feature_order-detail | * 为功能简述,如多个单词,中间用横线连接 |
| release | release_*.rc | release_1.0.1.rc | * 为版本号, 版本号规则如下所述 |
| hotfix | hotfix_* | hotfix_1.0.1 | * 为版本号, 版本号规则如下所述 |
| tag | (对应项目名,全部大写拼写)_ tag _ V * | JARVISPMS_tag_V1.0.1 | * 为版本号, 版本号规则如下所述 |
- 大版本号更新表示一次里程碑开发的完成,包含了若干个 feature 的实现。
- 小版本号更新表示一个 feature 的完成。
- 补丁号更新表示发布的 feature 不变,只是修改 bug
举例:
- 某次发布是里程碑开发的结束,版本号为 1.0.0
- 很快,上次发布的版本发现了 bug,紧急修复,再次发布,版本号为 1.0.1
- 再次发现 bug,修复,重新发布,版本号为 1.0.2
- 几个星期后,新增了几个功能,再次发布,版本号为 1.1.0
- 几天后发现新增的功能有 bug,紧急修复,发布,版本号为 1.1.1
- 再次新增功能发布,版本号为 1.2.0
- 发现 bug,修复并发布,版本号为 1.2.1
- 再次完成一次里程碑开发,发布,版本号为 2.0.0
- ……以此类推
五 code review
由于使用了 git flow ,可以将 code review 机制很好的结合起来,当我们合并代码的时候,是需要 MR(merge request)的,这时候需要向代码审核人提交你的合并请求。具体流程可参考 GitLab Flow 里的最后一部分。
六 使用 git flow 开发流程简述
- 从 develop 打 feature 分支,确定 feature 分支负责人(今后这个分支分出去的其它分支都由他负责,他负责 MR 时的代码评审)。
- 在 feature 分支上开发,如其它同事的其它 feature 分支合并回了 develop, 会要求通过大家。如需要(一般是公共影响部分)在你自己的 feature 分支上合并 develop 上的代码。
- 开发完 feature 分支代码,提交合并请求,合并至 develop, 由代码评审人评审通过后合并。合并完成后,删除 feature 分支。
- 提测前,从 develop 中打出 release 分支给测试使用,如测试通过不需要修改,则合并回 master 和 develop 并删除;如有问题,可以在 release 分支上修改,修改完毕后,再合并回 master,develop, 并删除 release 分支。
- 上线前,在 maser 分支上打出 tag
- 线上有 bug,从 master 打出 hotfix 分支修复,完成后,合并回 master 和 develop , 删除 hotfix 分支。
